• 首页
  • 关于我们
    • 总经理寄语
    • 公司简介
    • 企业文化
    • 荣誉资质
    • 发展历程
  • 服务项目
    • 定期检测报告网上公开
    • 评价报告网上公开
    • 职业卫生技术服务
    • 安全生产技术服务
    • 公共卫生场所技术服务
    • 司法鉴定
    • 水质监测
    • 环境工程服务
    • 土壤检测及土壤修复
    • 食品安全检测
    • 安全生产培训
  • 新闻资讯
    • 企业动态
    • 行业资讯
    • 疑难解答
    • 职业卫生知识讲堂
    • 法律法规
  • 培训中心
    • 危险化学品培训
    •  非煤矿山培训
    • 烟花爆竹培训
    • 一般生产经营单位
    •  职业卫生培训
    • 从业人员三级培训
    • 低压电工培训
  • 加入我们
    • 社会招聘
  • 联系我们
    • 联系我们
    • 服务投诉

新闻资讯

news

企业动态

行业资讯

疑难解答

职业卫生知识讲堂

法律法规

行业资讯

当前位置:首页 > 新闻资讯> 行业资讯

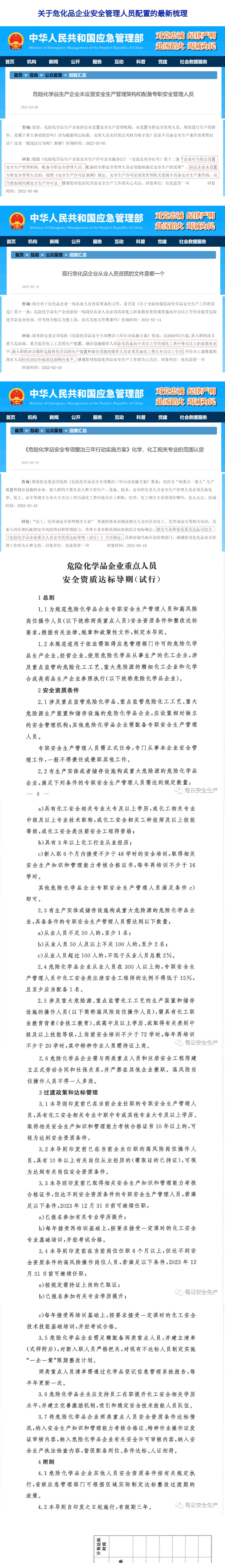
新规出台:未配备专职安全员的将吊销安全生产许可证!!

发布时间:2022-08-22 14:41:34浏览次数:

135editor_08221442_63032557c843b20220822144231_01.jpg135editor_08221442_63032557c843b20220822144231_02.jpg135editor_08221442_63032557c843b20220822144231_03.jpg135editor_08221442_63032557c843b20220822144231_04.jpg135editor_08221442_63032557c843b20220822144231_05.jpg135editor_08221442_63032557c843b20220822144231_06.jpg

分享到: QQ空间 新浪微博 微信 腾讯微博 人人网

  • 上一篇: 违规电焊12死5伤!已明确:2022年电焊工无证上岗、证件过期的将重罚入刑!
  • 下一篇: 应急部回复:应急预案评估与评审的区别以及如何开展
Copyright 2018 广东安评检测中心有限公司 粤ICP备17114278号
关于我们 | 联系我们
  •     返回顶部
  • 在线咨询
  • 在线咨询
  • 在线咨询
  •     微信公众号
    关注你附近